东北大学2025年国际学生招生简章(硕士生)
一、学校简介
东北大学成立于1923年,坐落在东北中心城市辽宁省沈阳市,在河北省秦皇岛市设有东北大学秦皇岛分校。学校现有教职工4348人,其中专任教师2882人。有中国科学院和中国工程院院士5人,国家级领军人才项目入选者165人次、国家级青年人才项目入选者105人次、国家自然科学基金创新群体4个。本科生、硕士研究生、博士研究生50000余人。
东北大学是教育部直属重点大学,国家首批“211工程”和“985工程”重点建设的高校,2017年9月,成为全国第一批42所一流大学建设高校,2022年入选国家第二轮“双一流”建设高校。学校设有研究生院、24个学院(部),形成了以工为主、覆盖哲学、经济学、法学、教育学、文学、理学、工学、管理学、艺术学、交叉学科等学科门类的学科体系。设有80个本科专业,其中国家级特色专业15个,国家级一流本科专业建设点39个。我校工程学、计算机科学、材料科学进入ESI学科世界前1‰。2024年软科世界大学学术排名201-300。
学校面向世界,开放办学,先后与40个国家和地区的264所大学、研究机构建立了友好合作关系,建有“高等学校学科创新引智基地”5个、国际合作联合实验室2个,在白俄罗斯创建全球首个科技孔子学院。设有中外合作办学机构1个、中外合作办学项目4个,获批国家留学基金委创新型人才国际合作培养项目10个。每年,来自近100个国家和地区的各类留学生1000余人在校学习。
二、项目介绍
硕士专业列表:
https://a.17gz.org/files/110145/2025MasterProgramLists.pdf
其中软件学院、冶金学院、工商管理学院、医工学院开设全英文授课项目。
部分硕士专业需要选择“研究方向”,毕业证书和学位证书只写专业的名字,研究方向不会体现在毕业证书和学位证书上。
学制:2-3年。
自费、中国政府奖学金可以申请的专业和授课语言以申请系统的实时显示为准。
三、申请条件
1. 非中国籍公民,身体健康。
2. 年满20周岁。申请中国政府奖学金者年龄需要在35 周岁以下。
3. 获得学士学位。
4. 汉语授课要求为新HSK五级180分以上,不符合条件的自费申请人请先申请自费的汉语进修;新HSK四级180分以上的中国政府奖学金生申请人可能会被安排1年汉语预科;英语授课要求母语/官方语言为英语,或提供托福、雅思等英语考试的成绩。
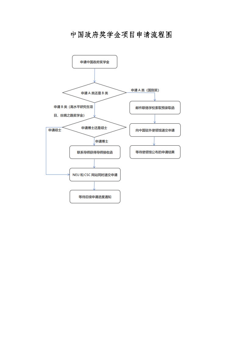
四、中国政府奖学金项目
1. 申请时间:
2024年12月1日-2025年2月28日
2. 奖学金标准
奖学金类别 | 学费 | 住宿费 | 每月生活费 | 保险 | 资助期限 |
中国政府奖学金 | 免费1 | 免费2 | 3000元 | 免费3 | 2-3年4 |
注释:
1)中国政府奖学金生的学费由政府直接付给学校,不用学生本人支付,也不发给学生。
2)对所获奖学金包含住宿费的学生,我校会安排校内指定宿舍的免费双人间。如果奖学金生申请在校外住宿且获得学校批准,每月可以领取700元的住宿费补贴。
3)对所获奖学金包含综合医疗保险的学生,保险由学校统一购买,不用学生本人支付,学生不可以放弃保险索要保险费。保险的详细介绍请参阅如下网址:
http://www.lhgj.net/article/listDetails-2.html
4)中国政府奖学金的资助期限根据专业不同是2年或3年,奖学金资助期限不能延长。如果学校安排了额外1年的汉语补习,汉语补习期间也享受奖学金。
3. 申请方式
1)在东北大学网站进行申请。东北大学的在线申请的网站是
以上两个网址是一样的。请通过邮箱注册新的账户,每个邮箱可以注册一个账户,之后按照网站提示进行申请。如果你没有护照,请抓紧申请护照,没有护照是不能进行申请的。
2)申请奖学金还需要在CSC网站进行申请。一定要在东北大学和CSC的网站同时进行申请,否则奖学金的申请是无效的。自费生不用在CSC网站做申请。CSC在线申请的网站是
http://www.campuschina.org或http://studyinchina.csc.edu.cn
以上两个网址是一样的。
你必须选择B类申请。东北大学的受理机构编号是10145。请注意,今年你只能在CSC网站上提交一所学校的B类申请。
我校会在2025年1月-2025年3月期间进行评审。请保持电子邮件联络的畅通,我们与Gmail的通讯不够稳定,建议使用其他电子邮件地址进行申请。
今年不要求奖学金项目的申请人邮寄纸质材料。请不要邮寄任何纸质材料。今年的奖学金申请人在网上申请后,如果获得批准,在开学报到时必须提供毕业证书和成绩单的原件核验,核验通过后方可办理入学手续,核验不通过的不得入学且必须在签证有效期内自费购票离华。
4. 申请材料
东北大学网站 | CSC网站 | 是否 必填 | 说明 |
- | 证件照 | 是 | - |
前一阶段毕业证书 | 本人最高学历证书(须公证) | 是 | 如果你已经毕业,请提供本科毕业证书和学位证书;如果你还没有毕业,请提供学校出具的预毕业证明 |
前一阶段成绩单 | 本人最高学历成绩单(须公证) | 是 | 请提供大学本科阶段的所有成绩单 |
来华学习计划 | 来华学习计划 | 是 | |
2封推荐信 | 推荐信(一)
| 是 | 两名教授或副教授的推荐信,用中文或英文书写。内容重点应包括你来华学习目标要求,以及对你综合能力,未来发展的评价等。推荐信一般应该由你原来毕业学校的教授或副教授出具。 |
推荐信(二) | 是 | ||
护照首页 | 护照首页 | 是 | 护照有效期应不早于入学时间。 |
护照空白页 | - | 是 | 护照本中间某一页没有任何签证或盖章的空白页,不要第一页或最后一页 |
外国人体格检查表 | 外国人体格检查表 | 是 | 请严格按照附件中《外国人体格检查记录》(下载地址:https://a.17gz.org/files/110145/FPEF.pdf) 要求的项目进行检查,须用中文或英文填写。体检记录的有效期需要符合招生简章的规定。 |
- | 发表文章 | 否 | 如果你有发表的论文,请上传到这个栏目,本栏目不是必填项。 |
- | 作品 | 否 | 如果你申请艺术类专业,需要在本栏目上传你的作品。申请其他专业不用提供。 |
其它附件 | 其他支撑材料 | 否 | 其他你认为有必要上传的材料。 |
语言能力证明 | 汉语言能力证明 | 否 | 如果你申请汉语授课的项目,请提供HSK 4级或更高级别的成绩单。申请英语授课的项目,不用提供。 |
英语言能力证明 | 否 | 如果你申请英语授课的项目,且官方语言不是英语,请提供托福、雅思等英语考试的成绩单。申请汉语授课的项目,或者你所在国家的官方语言是英语,则不用提供。 | |
预录函 | 否 | 初次递交申请阶段不要在CSC网站上传预录函,初次申请时学校不会提供预录函。在学校的奖学金评审后, 你通过了学校的学术审核,我们计划把你推荐到CSC,才会给你提供预录取通知书。 | |
无犯罪记录证明 | 无犯罪记录证明 | 是 | 请在所在地的有关部门申请《无犯罪记录证明》,如果你无法提供,请下载《无犯罪记录承诺书》(下载地址:https://a.17gz.org/files/110145/NCRC.docx) 填写签字后上传。 |
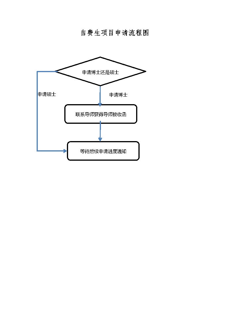
五、自费项目申请
1. 申请时间:2024年12月1日-4月30日
(申报截止日期将根据统一入学考试日期进行调整,有可能提前截止)
2. 申请方式:
东北大学的在线申请网站是http://studyinneu.neu.edu.cn或http://neu.17gz.org。请通过邮箱注册新的账户,每个邮箱可以注册一个账户,之后按照网站提示进行申请。无需邮寄纸质材料。
3. 申请材料
1)本科毕业证原件和中文翻译件
2)本科成绩单原件和中文翻译件
3)来华学习计划(不少于1000字,用中文或英文书写。请详细阐述拟在我校就读的专业或研究方向。)
4)2封推荐信
5)护照首页
6)护照空白页
7)外国人体格检查表
8)语言能力证明
9)无犯罪记录证明
10)如果你在中国境内,还需要提交:护照签证页及入境章页(请注意签证时间的连续性)、境外人员临时住宿登记表。
4. 费用
1)自费生报名费:500元
2)学费:22,000-26,000元/年
学费列表:
https://a.17gz.org/files/110145/2025MasterProgramLists.pdf
4)保险费:自费生需按学校要求自行选择并购买保险,保险费为800元/人/年起。
5)缴费方式:银行汇款、经批准的刷卡缴费等方式。
6)缴费时间:学生获得录取后将受到缴费通知,请按照规定时间缴纳费用。
7)退费政策:
https://a.17gz.org/files/110145/refundpolicy2023.pdf
我校将根据国家要求组织入学考试,请申请人关注后续考试报名信息,按时报名和参加入学考试。各学院将通过面试、材料评审等形式对学生进行学术能力考核,请保持联系方式畅通。
七、常用表格下载
1)《外国人体格检查记录》
https://a.17gz.org/files/110145/FPEF.pdf
2)《无犯罪记录承诺书》(请在所在地的有关部门申请《无犯罪记录证明》,如果你无法提供,请下载《无犯罪记录承诺书》填写签字后上传。)
https://a.17gz.org/files/110145/NCRC.docx
3.《来华留学生监护人保证书》(未满18岁学生必须提交)
https://a.17gz.org/files/110145/guardian-guarantee.docx
八、 联系方式
东北大学国际教育学院
地址:中国辽宁省沈阳市和平区文化路3号巷11号东北大学
电子邮箱:lxsh@mail.neu.edu.cn
九、常见问题
问1:申请奖学金到东北大学学习需要交纳报名费吗?
答1:不用。
问2:硕士和博士的中国政府奖学金除了通过东北大学进行B类申请之外,还可以怎么申请?
答2:你还可以通过中国驻你们国家的使馆进行A类申请。
问3:通过东北大学进行B类申请,需要预录函/预录取通知书吗?
答3:初次递交申请阶段不要在CSC网站上传预录函,初次申请时学校不会提供预录函。在学校的奖学金评审后, 你通过了学校的学术审核,我们计划把你推荐到CSC,才会给你提供预录取通知书。
问4:东北大学每年有多少奖学金名额?
答4:我校每年的奖学金名额并不固定,通常每年有50-100人可以获得奖学金。
问5:听说还有高校研究生项目、高水平研究生项目、丝绸之路奖学金,请问怎么申请?
答5:这些都属于中国政府奖学金,你直接申请中国政府奖学金就可以。
问6:如果我还没有护照,怎么填写护照信息?
答6:没有护照不能申请。请尽快申请护照。
问7:我可以手填申请表邮寄,不在网上申报吗?
答7:不可以,必须在线申请。
问8:听说有些东北大学的专业不可以申请中国政府奖学金,是哪些专业?
答8:2025学年专业没有限制。请以在线申请系统的实时显示为准。
问9:在线申请的网站是什么?
答9:如果申请自费学习,你需要在东北大学网站上申报,如果申请奖学金项目除了东北大学网站还要在国家留学基金委的网站申报。
东北大学的申请网址是http://studyinneu.neu.edu.cn或者http://neu.17gz.org。
国家留学基金委的网站是http://www.campuschina.org或者https://studyinchina.csc.edu.cn。
问 10: 除了在线申请,还需要交纸质版么?
答10: 申请阶段不需要提交纸质版。申请人在网上申请后,如果获得批准,在开学报到时必须提供毕业证书和成绩单的原件核验,核验通过后方可办理入学手续,核验不通过的不得入学且必须在签证有效期内自费购票离华。
问11:我申请奖学金的时候想申请额外1年汉语预科,在哪里填写?
答11:你不能在系统中填写汉语补习的信息,我们会根据你的汉语水平进行安排。如果你的汉语水平是HSK-4通过,但是没有通过HSK-5,我们会给你安排一年汉语补习。如果你的汉语水平通过了HSK-5,但是面试时的综合评估,你的汉语水平仍旧不达标,我们也会给你安排一年汉语补习。
问12:我想通过东北大学申请读硕士,需要导师给我签发“2025年东北大学导师接收外国留学生意向表(导师接收函)”吗?
答12:不需要。导师接收函是申请博士用的,申请硕士不用。
问13:听说正在中国的学生不能申请奖学金继续学习,是真的吗?
答13:今年没有这个规定。
问14:什么时候我可以知道申请结果?
答14:请随时关注申请系统中的状态变化。我们会在申请系统中更新申请状态,也会给你们发邮件。请注意,申请结果是分批公布的,如果你的朋友获得了申请结果,你仍旧处于待审核的状态,就说明你的结果还没出来,这种情况下请不要联络学校询问进度。
问15:我怎么能联络到你们?
答15:电子邮箱lxsh@mail.neu.edu.cn。
问16:我可以申请辽宁省政府奖学金读硕士吗?
答16:不可以。
问17:中国政府奖学金有一些是部分奖学金,2025年会不会还是这样?
答17:前几年的确有些同学获得了部分奖学金。如果我们准备推荐你为部分奖学金候选人,会提前和你沟通。
问18:如果我还没有毕业,没有毕业证怎么办?
答18:请联络正在读书的学校出具“预毕业证明”,在前一阶段毕业证书栏目上传。
答19:如果无法申请到无犯罪记录证明怎么办?
答19:请下载《无犯罪记录承诺书》填写签字后上传。
下载地址:https://a.17gz.org/files/110145/NCRC.docx。
问20:我应该如何准备推荐信?
答20:你需要两名教授或副教授的推荐信,用中文或英文书写。内容重点应包括你来华学习目标要求,以及对你综合能力,未来发展的评价等。推荐信一般应该由你原来毕业学校的教授或副教授出具。
问21:我需要提供什么样的体检证明?
答21:你应该提供《外国人体格检查表》(下载地址:https://a.17gz.org/files/110145/FPEF.pdf),请严格按照附件中《外国人体格检查记录》要求的项目进行检查,须用中文或英文填写。2024年10月以后的体检结果视为有效。
问22:听说我在CSC网站可以申请3所大学,是么?
答22:2025学年,你只能在CSC网站递交一份B类申请。除了B类申请之外,你还可以通过你们国家的中国大使馆递交A类申请。
答23:需要。按照《高等学校要求外国留学生购买保险暂行规定》,个人人身保险的保险单不能作为办理入学注册和在华居留许可的文件。获得录取后,学校将会通知你具体的保险购买方式。



