Northeastern University 2025 Chinese language Program Application Guide for International Students
I. University Introduction
Northeastern University (NEU) was founded in 1923. Situated in Shenyang, the central city of the Northeastern China, NEU also has a campus in Qinhuangdao City, Hebei Province. NEU has 4348 faculty members, among whom 2882 are full-time teachers. There are 5 academicians of the Chinese Academy of Sciences and the Chinese Academy of Engineering, 165 teachers selected for national leading talent projects, 105 teachers selected for national youth talent projects, and 4 national natural science foundation innovative research groups. NEU has a total enrollment of more than 50,000 students including undergraduate, graduate, and doctoral students.
NEU is a key university directly under the Ministry of Education, the country's 211 Project and 985 Project key university. In 2017, it became one of the first batch of 42 first-class universities in China. NEU has a graduate school, 24 colleges (departments), and has formed a multi-disciplinary system which covers philosophy, economics, law, pedagogy, literature, science, engineering, management, art, interdiscipline, etc. NEU has 80 undergraduate programs, including 15 state-level specialty programs and 39 state-level first-class undergraduate programs. NEU’s engineering, computer science and materials science are among world top 1‰ according to Essential Science Indicators. NEU ranks 201-300 in Academic Ranking of World Universities in 2024.
Opening up to the world, NEU has established long-term academic cooperation with 264 universities and institutions in 40 countries and regions. NEU has established 5 National Innovation Centers, 2 international joint laboratory, 1 Sino-foreign cooperative educational institution, 4 Sino-foreign cooperative educational projects, and the world's first Confucius Institute for Science and Technology in Belarus. There are over 1000 international students from about 100 countries and regions coming to NEU to study every year.
NEUwebsite:http://english.neu.edu.cn/
II. Long-term Chinese Language program
The enrollments of long-term programs are twice every year, separately in March and September. Instruction is divided into elementary, intermediate, and advanced levels. Students will be divided into different small-size classes in accordance with both the application and the results of interview. There are classes from Monday to Friday, and about 20 class hours a week. In addition, HSK Guidance is offered. Students can attend the class optionally and freely.
Type of course | Class | Name of Course |
Compulsory course | Elementary class | Comprehensive, Listening, Speaking, Reading |
Intermediate class | Comprehensive, Listening, Speaking, Reading | |
Advanced class | Comprehensive, Speaking, Reading, Writing | |
Optional Courses | All classes (including Elementary, Intermediate and Advanced Classes) | Lectures on Chinese traditional culture (Peking Opera, Tea Ceremony, Handicrafts, etc.), Chinese music appreciation, Film and television Chinese, Chinese folk customs, Tai Chi, Calligraphy, Overview of China, HSK Test Guidance, etc. (arranged according to the actual circumstance of course selection) |
III. Application qualifications
1. Non-Chinese citizens, in good health.
2. Over 16 years old.
3. Graduate certificate of high school level or above.
IV. Application period
For the fall semester of 2025: Online application ends on May 30, 2025
For the spring semester of 2026: Online application ends on Nov 30, 2025.
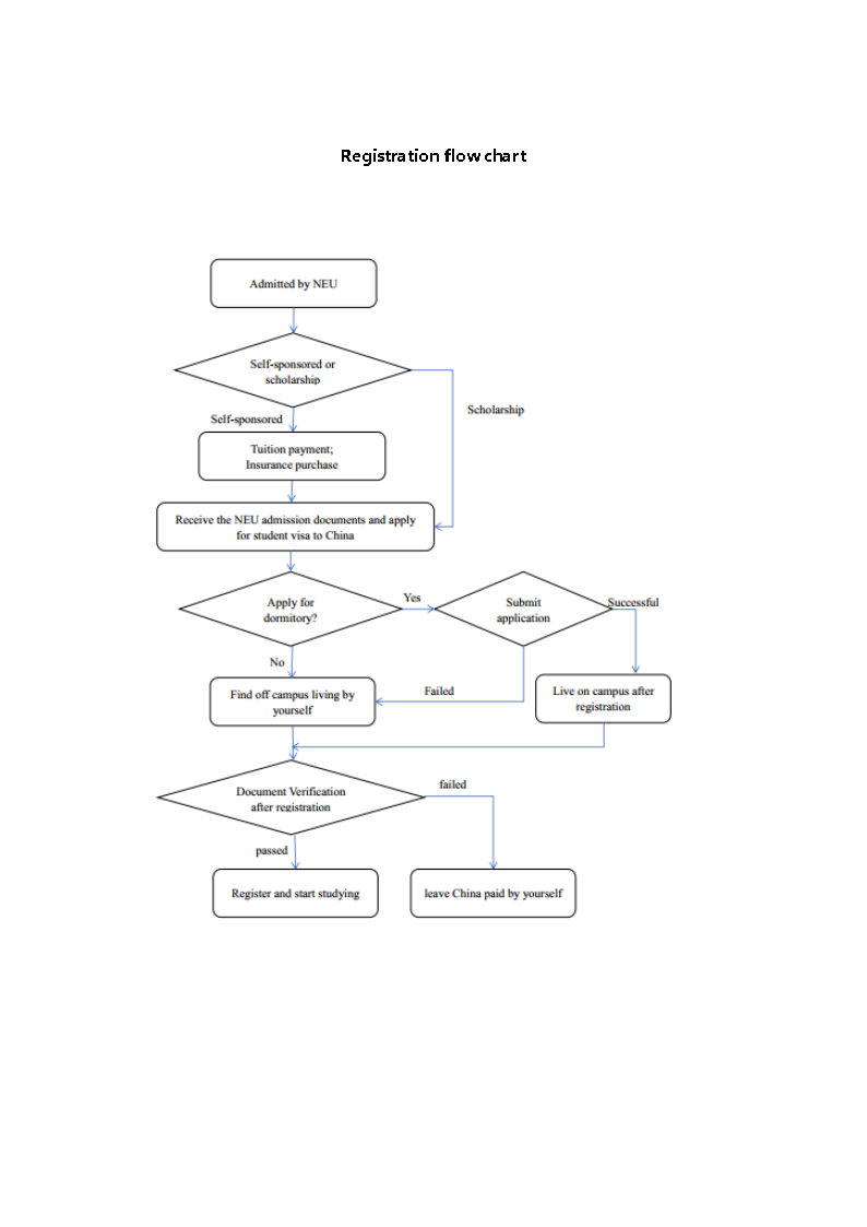
V. Application Process
1. Apply on NEU website. The NEU online application portal: http://studyinneu.neu.edu.cn or http://neu.17gz.org. Please register with your email address and complete the application by following instructions on the website. One email address can be used to create one account.
2. Application materials
1) Highest diploma certificate and translated copy in Chinese
2) Highest academic transcript and translated copies in Chinese
3) Study plan (No less than 800 words in Chinese or English. The study plan should state the purpose of study at NEU and elaborate the major to be studied after completing the Chinese language study at NEU.)
4) Photocopy of your passport home page
5) Photocopy of a blank page in your passport (page without visa or seal)
6) Physical examination record for foreigner
7) Non-Criminal record report
8) Guardian`s letter of guarantee (just for applicants under 18 years old)
9)If you are in China now, you need to submit all the Chinese visa pages, Chinese entry stamp and Chinese exit stamp pages of your passport (Please note the time continuity of the visa pages.) and Registration Form of Temporary Residence for Visitors from Overseas.
VI. Fee
1)Application Fee: 500 RMB
2) Tuition fee: first semester 8000 RMB/semester; from second semester 7000 RMB/ semester
3) Accommodation fee: 32-60RMB/person/day according to room type.
4) Insurance fee: Self-sponsored students need to purchase insurance according to the requirements of the school. You can choose the insurance plan. Insurance fee is at least 800 RMB/person/year.
5) Payment method: bank card, bank transfer, etc.
6) Payment date: Students will receive payment notice after admission. Please pay the fee according to the specified time.
7) Refund policy: https://a.17gz.org/files/110145/refundpolicy2023.pdf
VII. Commonly used forms for download
1. Physical Examination Record for Foreigner
https://a.17gz.org/files/110145/FPEF.pdf
2. NO CRIMINAL RECORD COMMITMENT
(Please apply for the “Non-Criminal Record Report” at the local authorities. If you cannot apply for it, please download and fill in the NO CRIMINAL RECORD COMMITMENT.)
https://a.17gz.org/files/110145/NCRC.docx
3. Guardian`s letter of guarantee (Applicants under 18 must submit).
https://a.17gz.org/files/110145/guardian-guarantee.docx
VIII. Short-term Chinese Language program
Short-term classes (2-6 weeks): Generally held in winter and summer vacations, the specific start time and teaching content can be arranged according to the applicant’s requirements. The minimum number of participants for one group is 10. Tuition fee will be charged based on the agreement.
IX. Contact Information
School of International Education, Northeastern University
Address: No. 3-11 Wenhua Road, Heping District, Shenyang, China 110819
E-mail: lxsh@mail.neu.edu.cn
X. Q&A
Q1: May I apply to study Chinese at NEU with zero Chinese ability?
A1: Yes.
Q2: May I apply to study Chinese only for half a year (one semester)?
A2: Yes.
Q3: May I fill in the application by hand rather than the online application?
A3: No, you must apply online.
Q4: Besides online application, do I need to submit the hard copy?
A4: No.
Q5: If I don’t have a passport, how should I fill in the passport info?
A5: You can't apply without a passport. Please apply for your passport as soon as possible.
Q6: Do I need to have my diploma and Chinese translated copy notarized?
A6: It is recommended to submit a notarized Chinese translation.
Q7: Do I have to provide Chinese proficiency certificate?
A7: No, it is not necessary. But you can upload it if you have one.
Q8: How can I get the result?
A8: Please check the admission results in the online application system.
Q9: How do I know the result of my application?
A9: Please check the admission result in the online application system. If the application is registered on time, the review will take some time, please wait patiently.

