Northeastern University 2025 Undergraduate Program
Application Guide for International Students
I. University Introduction
Northeastern University (NEU) was founded in 1923. Situated in Shenyang, the central city of the Northeastern China, NEU also has a campus in Qinhuangdao City, Hebei Province. NEU has 4348 faculty members, among whom 2882 are full-time teachers. There are 5 academicians of the Chinese Academy of Sciences and the Chinese Academy of Engineering, 165 teachers selected for national leading talent projects, 105 teachers selected for national youth talent projects, and 4 national natural science foundation innovative research groups. NEU has a total enrollment of more than 50,000 students including undergraduate, graduate, and doctoral students.
NEU is a key university directly under the Ministry of Education, the country's 211 Project and 985 Project key university. In 2017, it became one of the first batch of 42 first-class universities in China. NEU has a graduate school, 24 colleges (departments), and has formed a multi-disciplinary system which covers philosophy, economics, law, pedagogy, literature, science, engineering, management, art, interdiscipline, etc. NEU has 80 undergraduate programs, including 15 state-level specialty programs and 39 state-level first-class undergraduate programs. NEU’s engineering, computer science and materials science are among world top 1‰ according to Essential Science Indicators. NEU ranks 201-300 in Academic Ranking of World Universities in 2024.
Opening up to the world, NEU has established long-term academic cooperation with 264 universities and institutions in 40 countries and regions. NEU has established 5 National Innovation Centers, 2 international joint laboratory, 1 Sino-foreign cooperative educational institution, 4 Sino-foreign cooperative educational projects, and the world's first Confucius Institute for Science and Technology in Belarus. There are over 1000 international students from about 100 countries and regions coming to NEU to study every year.
NEUwebsite:http://english.neu.edu.cn/
Undergraduate program list:
https://a.17gz.org/files/110145/2025UndergraduateProgramListsNEU.pdf
II. Application qualifications
1. Non-Chinese citizen in good health.
If both parents or one of them is a Chinese citizen and has settled in a foreign country, and the applicant has a foreign nationality at birth to apply for undergraduate program study in China, the applicant must have a record of having lived in a foreign country for more than 2 years within the recent 4 years (up to April 30, 2025).The actual living abroad for 9 months in a year can be counted as one year, subject to the entry and exit stamp of passport.
If Chinese citizens who have emigrated to other countries apply to study in China as foreign students, they must hold a valid foreign passport or foreign nationality certificate for more than 4 years (inclusive) and must have lived in a foreign country for more than 2 years within the recent 4 years (up to April 30, 2025). The actual living abroad for 9 months in a year can be counted as one year, subject to the entry and exit stamp of passport.
2. Graduate certificate of high school level or above.
3. Over 17 years old.
4. HSK5 180 or above is required for programs taught in Chinese. Without the Chinese proficiency certificate, you should apply for Chinese Language study first; English major and programs taught in English, your mother/official language should be English or you need to provide English proficiency test certificates such as IELTS or TOFEL.
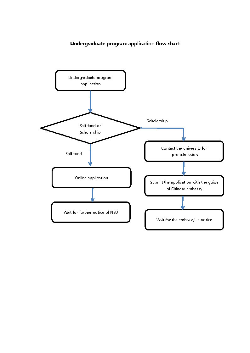
III. Scholarship project application
CSC Scholarship student enjoys exemption of tuition, dorm fee and insurance expenses, and 2500 Yuan monthly stipend. You must enquire the Chinese embassy or consulate in your country to apply for bachelor Scholarship programs at Northeastern University. If you need a pre-admission letter, please send an email to lxsh@mail.neu.edu.cn for consultation. Please enquire the Chinese embassy or consulate in your country for the application date.
IV. Self-sponsored project application
1.Application period: Dec 1, 2024—April 30, 2025
2. Application method:
Apply on NEU website. The NEU online application portal: http://studyinneu.neu.edu.cn or http://neu.17gz.org. Please register with your email address and complete the application by following instructions on the website. One email address can be used to create one account. There is no need to post the hard copy.
3. Required documents
1)Graduation certificate of high school and its Chinese translation
2)Transcript of high school and its Chinese translation
3)Study plan at NEU (No less than 800 words in Chinese or English. Please elaborate on the major or research orientation you plan to study at NEU.)
4)Home page of passport
5) Blank visa page of passport
6) Physical examination record for foreigner
7) Language proficiency certificate
8)Non-Criminal record report
9) Guardian`s letter of guarantee (just for applicants under 18 years old)
10) If you are in China now, you need to submit all the Chinese visa pages, Chinese entry stamp and Chinese exit stamp pages of your passport (Please note the time continuity of the visa pages.) and Registration Form of Temporary Residence for Visitors from Overseas.
4. Fee
1) Application Fee for self-sponsored applicant: 500 RMB
2)Tuition fee: 18,000 RMB/year -21,000 RMB/year
Tuition fee list:
https://a.17gz.org/files/110145/2025UndergraduateProgramListsNEU.pdf
3) Accommodation fee: 32-60 RMB/person/ day based on the room types.
4) Insurance fee: Self-sponsored students need to purchase insurance according to the requirements of the school. You can choose the insurance plan. Insurance fee is at least 800 RMB/person/year.
5) Payment method: bank card, bank transfer, etc.
6) Payment date: Students will receive payment notice after admission. Please pay the fee according to the specified time.
7) Refund policy:https://a.17gz.org/files/110145/refundpolicy2023.pdf
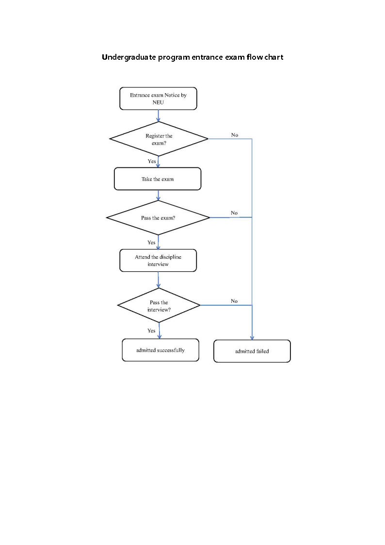
V. Entrance examination and admission review
NEU will organize the entrance examination according to the requirements. Please pay attention to the registration information of the subsequent examination. Register and participate in the entrance examination on time. Each school/college will assess students' academic ability through interviews, material review and other forms. Please keep your contact information open.



VI. Commonly used forms for download
1. Physical Examination Record for Foreigner
https://a.17gz.org/files/110145/FPEF.pdf
2. NO CRIMINAL RECORD COMMITMENT
(Please apply for the “Non-Criminal Record Report” at the local authorities. If you cannot apply for it, please download and fill in the NO CRIMINAL RECORD COMMITMENT.)
https://a.17gz.org/files/110145/NCRC.docx
3. Guardian`s letter of guarantee (Applicants under 18 must submit).
https://a.17gz.org/files/110145/guardian-guarantee.docx
VI. Contact Information
School of International Education, Northeastern University
Address: No. 3-11 Wenhua Road, Heping District, Shenyang, China 110819
Email:lxsh@mail.neu.edu.cn
VII. Q&A
Q1: Can I apply for bachelor CSC scholarship to Northeastern University directly?
A1: No. You must enquire the Chinese Embassy or Consulate in your country to apply for undergraduate scholarship programs at Northeastern University. If you need a pre-admission letter, please send an email to lxsh@mail.neu.edu.cn for consultation. Students who intend to apply for scholarship should submit application according to the requirements of the Chinese Embassy or Consulate in your country and choose Northeastern University as your target university.
Q2:What does the CSC scholarship include?
A2: CSC scholarship covers part or all of tuition, accommodation, insurance and living expenses.
Q3: What is the online application portal?
A3: If you apply for self-sponsored, you must apply at NEU online application system, if you apply for scholarship, you must apply In accordance with the requirements of the Chinese embassy or consulate in your country.
NEU website: http://studyinneu.neu.edu.cn or http://neu.17gz.org
Q4: May I fill in the application by hand rather than the online application?
A4: No, you must complete the online application and submit.
Q5: Besides online application, do I need to send the hard copy?
A5: You do not need to submit the hard copy at the application stage. After your application, if you got admitted, you must provide the original graduation certificate and transcript for verification during registration. Only after the verification, can you go through the admission procedures. Those who fail the verification shall not be admitted and must purchase the ticket to leave China within the validity period of the visa at your own expense.
Q6: If I don’t have a passport, how should I fill in the passport info?
A6: You cannot apply without a passport. Please apply for passport in advance.
Q7: Do I need to have my high school graduation certificate, the transcript and its Chinese translation notarized?
A7: Notarized graduation certificate, the transcript and its Chinese translation are recommended.
Q8: When can I get the result?
A8: Please keep an eye on status changes in the application system. We will update the application status in the application system and also send you an email.
Q9: I am a self-sponsored student and have personal life insurance. Do I need to buy the insurance?
A 9: Yes. According to the Interim Regulations on Colleges and universities requiring foreign students to purchase insurance, personal insurance cannot be used as documents for enrollment registration and residence permit application in China. After you are admitted, the school will inform you of the details of how to purchase insurance.